山东省教育厅关于公布2025—2028学年面向中小学生的全省性竞赛活动和全国性竞赛活动在我省备案名单的通知鲁教监管字〔2026〕1号各市教育...
2026-01-27
今日,山东省教育招生考试院发布了2026年山东艺术类统考成绩!各类别划线情况如下:成绩查询各艺术类别一分一段表如下:一分一段表美术与设计类↑...
2026-01-18
山东省2026年普通高等学校招生艺术类专业统一考试成绩查询查询时间1月18日中午12:00查询方式关注济南大智教育公众号济南大智教育大智专注...
刚刚,中国传媒大学公布2026年艺术类本科校考专业招生简章。明确:报名时间:2026年1月17日10:00-2026年1月22日18:00线...
2026-01-17
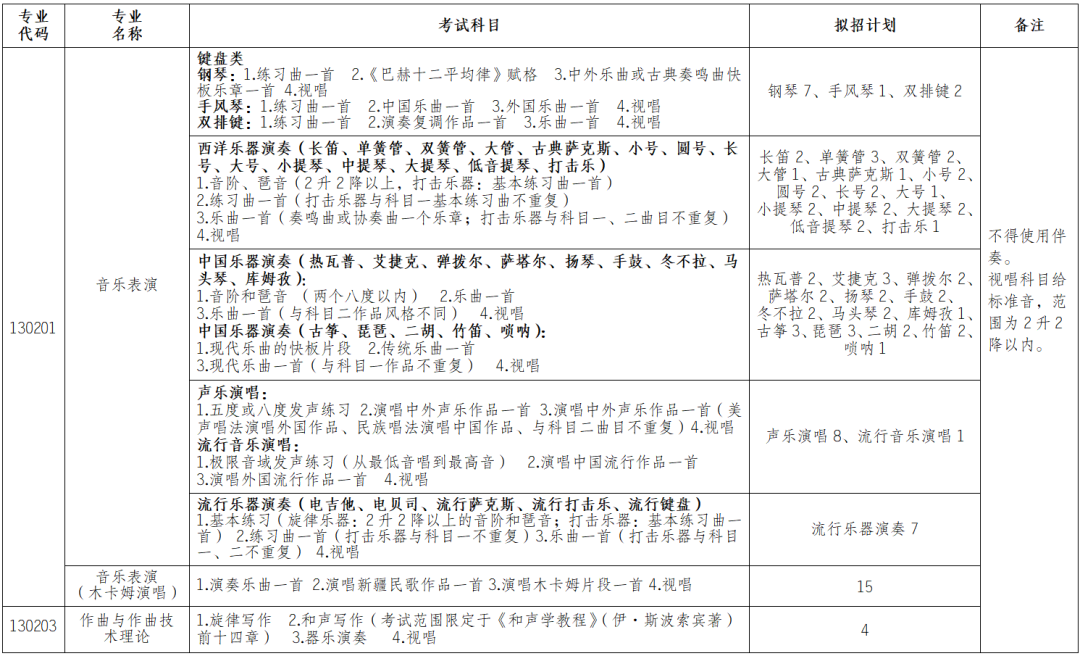
新疆艺术学院发布2026年普通本科校考专业招生简章。明确:网上报名与缴费时间:2026年2月4日—2月13日线上初试时间:2026年3月1日...
近期,北京电影学院、北京服装学院、北京印刷学院等高校已陆续发布了2026年艺术类本科招生简章或校考专业招生简章。我们一起来看看都有哪些变化,...
2026-01-15
近几年,越来越多的考生选择报考医学类专,使得录取分数攀升,报考人数大增,竞争越来越激烈。很多高分考生都选择医学类专业,临床医学专业的热度持续...
01什么是“六选三选科”?最新一轮的高考改革是比较系统的综合改革。主要表现为“考改”“评改”“招改”。其中考试科目方面,夏季高考采取“3+3...
2025-10-23
随着多所美院陆续发布2026年本科招生政策,八大美院校考专业名单已全部揭晓。今年校考呈现“规模缩减、聚焦核心、新兴补位”的鲜明特征,既有多个...
2025-10-21
第一类:信息安全类院校01北京电子科技学院北京电子科技学院2025年本科招生章程中,报考条件明确规定考生应为中共党员(预备党员)或共青团员。...
2025-10-08
经过一个月的高中生活洗礼,十一长假终于如期而至。这不仅是放松紧张心情,享受惬意时光的好时机,更是高一新生在英语学习上偷偷发力、实现弯道超车的...
2025-10-06