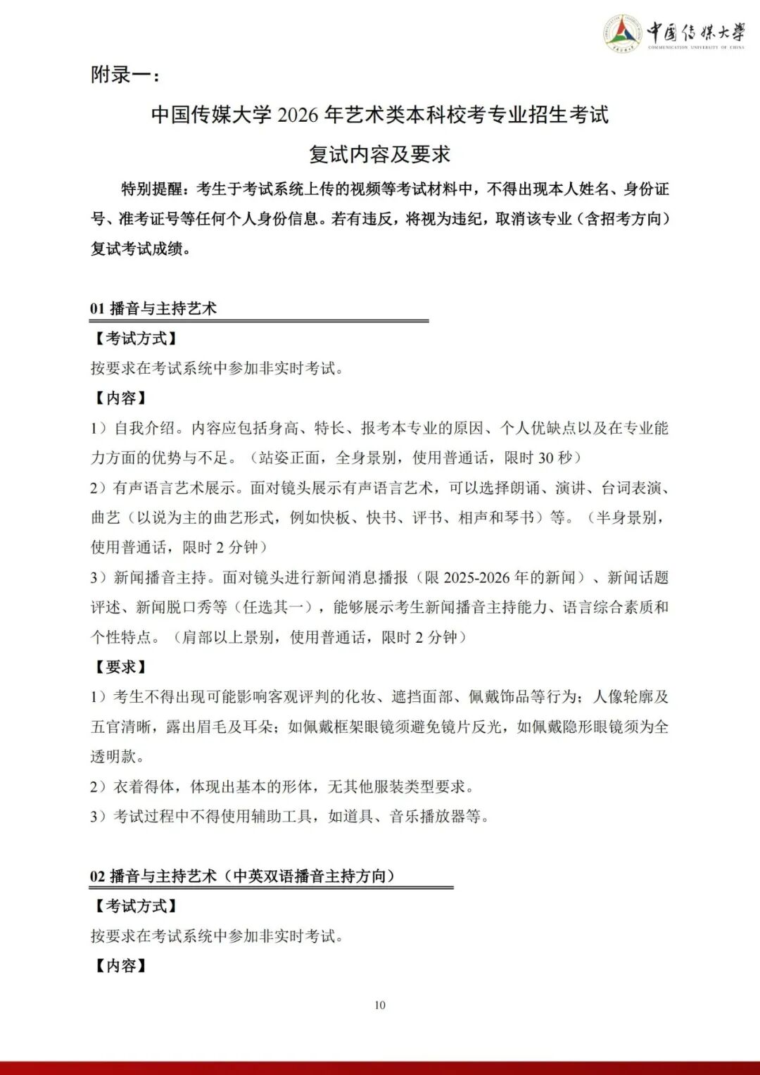
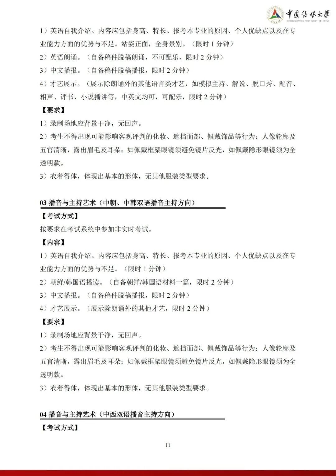
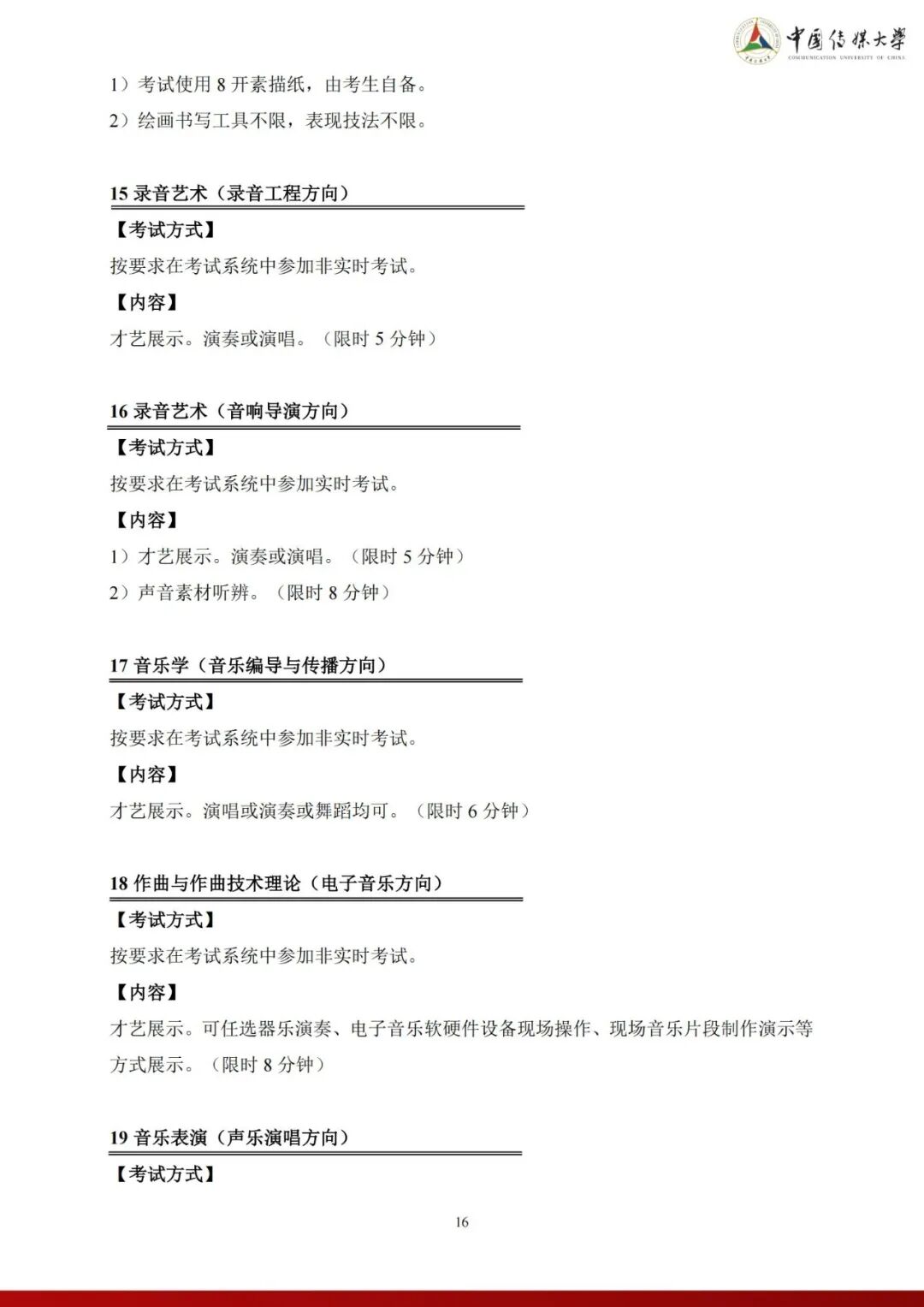
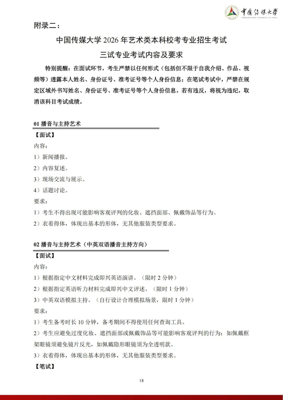
刚刚,中国传媒大学公布2026年艺术类本科校考专业招生简章。明确:
报名时间:
2026年1月17日10:00-2026年1月22日18:00
线上初试时间:
2026年1月23日19:00-20:35
线上复试时间:
2026年1月31日-2月4日
三试考试时间:
初步定为2026年2月24日-3月1日
校考成绩公布时间:
于2026年4月上旬
详情如下:


























浏览次数:
发布日期:
2026-01-17 17:31:35
刚刚,中国传媒大学公布2026年艺术类本科校考专业招生简章。明确:
报名时间:
2026年1月17日10:00-2026年1月22日18:00
线上初试时间:
2026年1月23日19:00-20:35
线上复试时间:
2026年1月31日-2月4日
三试考试时间:
初步定为2026年2月24日-3月1日
校考成绩公布时间:
于2026年4月上旬
详情如下:

























