今年年中的时候,也就是5月6日。山东省工程建设标准造价中心发布了一份由山东省教育发展服务中心等单位编制的山东省工程建设标准《高等学校学生宿舍建设标准》已完成征求意见稿。
同年9月25日,对于该标准进行了公示。

该文件总则中明确表明了:本标准适用于山东省高等学校新建、扩建学生宿舍的建设项目
也就是说,未来的宿舍建造都会依据这个标准来执行。这里面除了对宿舍的大小、人均使用面积进行了标注。同时也对一些公共区域的建设进行了规范。对比上一版的设计规范,新版的宿舍设计规范有如下变动:
新版《宿舍建筑设计规范》JGJ 36-2016 对四人间居室的生均使用面积由原来的 5 ㎡增加至 6 ㎡,且多个新规范增加了必配电梯等辅助空间、修改建筑面积计算方法等要求,导致原有生均建筑面积 10 ㎡的指标已经无法适应高校宿舍建设的发展需求,因此,本标准生均建筑面积指标在《普通高等学校建筑面积指标》建标 191—2018 的基础上进行了提升。选配功能的测算以调研为基础,通过建立宿舍数据测算模型,并针对公共浴室、公用厨房、超市、咖啡厅、自习室等辅助性功能的使用情况进行多方调研与数据采集,确定选配功能的使用面积。
根据调研情况得出,选配功能使用面积指标适用于 1200 人~1500 人左右的宿舍规模。其他规模宿舍可根据使用情况及自身条件增减。
我们抛去文件中一些术语解释,详细文件内容如下:
一、基本规定
这里比较关注的是3.0.2条款
公共区域应配置:公共活动室、公用盥洗室、公用卫生间、配电间、开水间、洗衣房等功能型空间。
宜配置(在这里是选配的意思)公共浴室、清洁间、公用厨房、超市、咖啡厅、自习室、书吧、健身房、收发室、心理辅导室、党建活动室、一站式服务中心等辅助型空间。



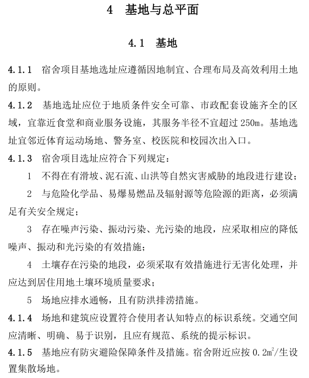
二、基地与总面积



三、建筑与装修设施
该指导意见中,最受关注的应该是5.1.11条。
博士生宜 1 人/间、硕士生宜 2 人/间,本科生宜 4 人/间。






五、室外环境与设施


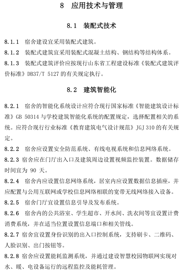
六、应用技术与管理

