2024年注册入学计划已发布,根据山东省教育招生考试院的时间安排,今天可进行志愿填报(9月25日9:00—18:00),已参加我省2024年春季高考或夏季高考,未被录取的考生可申请本次注册入学招生。春季高考、夏季高考注册入学志愿填报资格线均为150分。
对于今年参与高考但未被录取的考生们来说,这是最后上大学机会。符合条件的考生在规定时间凭身份证号、登录密码和手机短信验证密码,通过山东省教育招生考试院设立的注册入学网上管理平台填报注册入学志愿,网址为https://wsbm.sdzk.cn。
特别提醒,参加我省2024年春季高考或夏季高考已被录取但未报到的考生,不得参加本次注册入学招生。

推荐阅读


如何登录报考页面

1.考生登录山东省教育招生考试院官网(网址为:https://wsbm.sdzk.cn),选择“2024年普通高考志愿填报信息平台”,如下图:

2.进入山东省2024年普通高考志愿填报信息平台,点击“考生点击此处进入平台”,如下图:


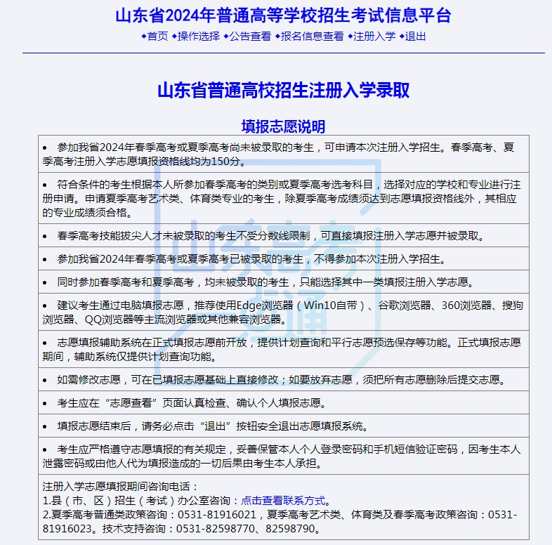
4.仔细阅读填报志愿说明和注册入学安排,勾选下方的“我已认真阅读上述内容”,点击右侧的“点击此处开始志愿填报”,如下图:



具体操作步骤,考生可点击链接查询:仅一天!志愿填报辅助系统开启!2024注册入学别错过!

常见问题答疑

什么是注册入学?
答:注册入学是指考生根据院校提出的报考条件和录取要求,结合自身条件,向院校提交注册申请。院校可以选择根据考生高考成绩、综合素质评价结果等方面的情况,在一定计划范围内,根据院校招生章程,择优确定拟录考生。
通过注册入学的方式进入高校与通过集中录取的学生相比,在大学里会有区别吗?
答:注册入学录取和春考、单招、夏季高考入学学生待遇一样,属于统招,授课方式、毕业证等均一样。注册入学只有通过山东省考试院报名录取的才是正规,毕业证、待遇一样。通过其他渠道报名录取的均不正规,可能出现毕业证不承认、上了几年没学籍的情况。不存在任何形式的提前报名,不存在预交学费优先录取,只有考试院官方报名这一个正规渠道。
已被高校录取,但没去高校报到可以再次申请注册入学吗?
答:高考录取机会只有一次,一旦录取就不能退档,只能去录取的学校报到或是重新复读,更不存在申请退档后再申请其他学校的说法。如果考生录取了又选择放弃报到,对考生个人而言虽然没什么损失,但却浪费了一个读大学的名额。
山东目前倒是没有政策惩戒已经录取但不报到考生,但已经有的省份着手做这件事。
河南省招办曾出台了文件惩戒录取但不报到的考生。这类考生的不报到行为将被记录到个人诚信档案,将来作为高校对考生品德衡量的重要依据,高校也可以选择拒绝录取该类考生。
申请注册入学有最低分数的限制吗?
答:参加我省2024年春季高考或夏季高考尚未被录取的考生,可申请本次注册入学招生。春季高考、夏季高考注册入学志愿填报资格线均为150分。符合条件的考生根据本人所参加春季高考的类别或夏季高考选考科目,选择对应的学校和专业进行注册申请。申请夏季高考艺术类、体育类专业的考生,除夏季高考成绩须达到志愿填报资格线外,其相应的专业成绩须合格。
春季高考技能拔尖人才未被录取的考生不受分数线限制,可直接填报注册入学志愿并被录取。
注册入学如何报志愿?
考生只填报1次注册入学志愿。
夏季高考普通类、艺术类、体育类和春季高考均实行以“专业(专业类)+学校”为单位的平行志愿模式,1个“专业(专业类)+学校”为1个志愿,其中夏季高考艺术类统考专业分专业类别实行平行志愿。夏季高考普通类和春季高考填报志愿的数量最多不超过96个,夏季高考艺术类、体育类填报志愿的数量最多不超过60个。
同时参加春季高考和夏季高考,均未被录取考生,只能选择其中一类填报注册入学志愿。
注册入学也有机会上本科吗?
答:注册入学没有本科缺额计划,只有专科缺额计划。
春考生可以报夏考的招生专业吗?
答:不可以,考生应根据本人所参加春季高考或夏季高考的类别、科类,选择对应的学校和专业进行注册申请。
对于夏季高考艺术类、体育类考生有何要求?
答:申请夏季高考艺术类、体育类专业的考生,除夏季高考成绩须达到志愿填报资格线外,其相应的专业成绩须合格。
何时查询录取结果?